









Super Regulator

This product is currently out of stock but is available to backorder. We expect this to be ready to ship by 1 Oct 2025. Once it's ready to ship, we'll contact you and check you're ready to receive your delivery. Learn how backorders work.
- Description
You want to build a preamp, a DAC, a phono stage, anything that needs a nominal supply voltage between 3.3V and 18V or even more, positive and/or negative polarity?
You want a power supply regulator that approaches an ideal DC voltage source as best as possible, bringing out the best in your equipment? Look no further – the Superreg fills your bill beautifully!
The 86 x 77 mm (3.4 x 3 inch) board holds all parts (sourced by you) including a heatsink, for a dual supply regulator that can deliver up to 1A per side. Board can be separated in pos and neg reg board if needed for construction. Several threads on diyaudio discuss customization for a wide range of output voltages. The regulator boards accept a DC input from your favorite transformer/rectifier/reservoir cap.
Resistor / Voltage Table
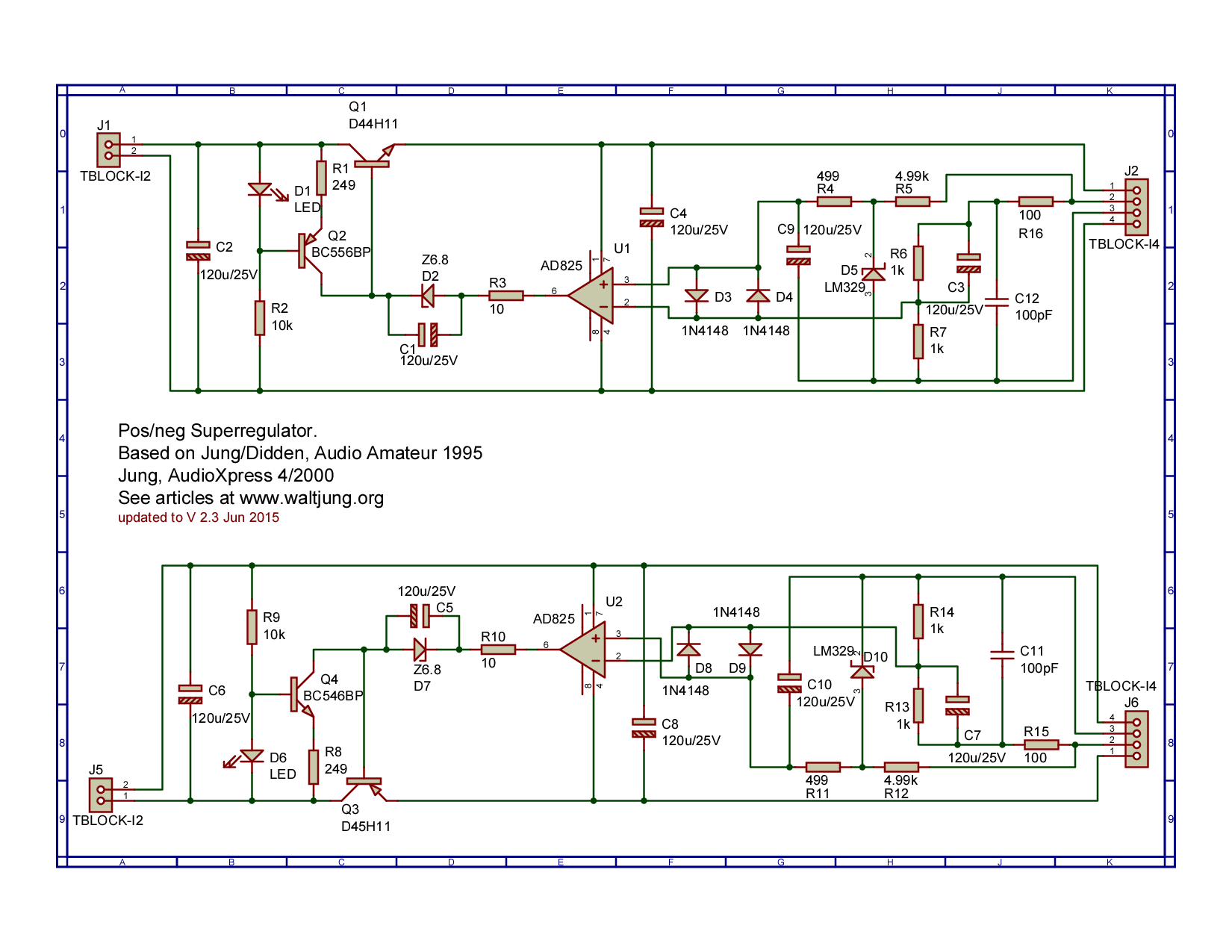
Details
- V2.3b PCB designed by Jan Didden based on the Jung/Didden regulator from Audio Amateur, includes Walts’ latest refinement;
- Blue PCB contains one positive and one negative regulator; can be separated for individual use, 10mm mounting pitch in both cases;
- Picture shows stuffed board - this is an example only, we are only selling the PCB and you will need to buy all the parts to stuff the board;
- Article including BOM & Schematic by Jan Didden
- BOM for V2.3
- Jan's introduction to the Super Regulator in his blog
- Measurements from Jack Walton’s Linear Audio Vol 4 article
- Performance graphs from this article regenerated in color. The Super Regulator is marked as "Jung" in these graphs:
- Super regulator board support discussion thread
- Connection diagram for 2.3b
- 2.3 Update includes:
- added option to use SMD as well as Through-Hole footprint for the opamp
- added an RC-filter for the remote sense to be better armed against tendencies for oscillation
- Voltage settings
- See this post containing a list of resistor values for commonly used voltage settings
- See this PDF on customizing the output voltage
- 2.3b Update includes:
- Updated legend on silkscreen
- Please see new figure PDF for 2.3b
Dimensions | 86mm x 77mm |
---|---|
Mounting holes | Holes are on a 10mm x 10mm grid |
Number of boards included | 1 |
Layers | 2 |
Board Revision | 2.3b |
Super Regulator
I completed the positive rail of the super-reg and the result is outstanding. Very happy with the purchase. I use the super-reg to power the DIY 6-24 Biamp crossover.
Delivery of the boards was quick. I have not yet assembled these yet. In the past, I purchased two of the same version of the super regulator. An informal oscilloscope check of those, powered by a generic 317/337 regulator board, showed a definite decrease in general noise comparing input to output.
This is a very good sounding voltage regulator. Highly recommended.
This regulator makes a dramatic improvement in the sound quality and is the best out of anything I have tried. The boards are very high quality, well designed, and very easy to solder. Thanks to Jan Didden for his expertise and to DIY Audio Store for making this marvel available!
Excellent pcb as always. I'll leave another comment after build the pcb.
You always worry if your goods will arrive when ordering from overseas. They have arrived with no issues. Board feels slick and I will begin building in a few weeks.
- Related products
- Recently viewed